close
Mail
ERP
COE
ALUMNI
TBI
PR&IR
STUDENTS
Training Division
Autonomy
Careers
TESTIMONIALS
NIRF
NAAC
Library
CONTACT US
WHY KIET
KIET at a Glance
Life at KIET
Innovation@Pedagogy
KIET News Letters
Accreditations & Ranking
Career Guidance
Campus Virtual Tour
Technology Business Incubator
9300
+
Students
2244
+
Job Offers
27
+
Years of Excellence
ACADEMICS
OVERVIEW
Director Academics Members
Academic Council
Academic Calendar
Governing Body
Academic Quality and Standards
Learning and Pedagogy
Courses
Syllabus
Examinations
Grievance Redressal Process
Student Satisfaction Survey
IQAC
NAAC
Best Practices
Notices
Distinguished Lecture Series
SCHOOLS OF STUDY
COURSES
ADMISSIONS
Registration Form
Admission Procedure
Scholarship Schemes
Admission Notices
Counselling
Information Brochure
Fee Structure
Payment Procedure
Refund Policy
Education Loan Assistance
AKTU Affiliations
AICTE Approvals
Mandatory Disclosure
Anti-Ragging
Student Handbook
9300
+
Students
2244
+
Job Offers
27
+
Years of Excellence
RESEARCH
PLACEMENTS
Overview
Placement Records
Recruiters @KIET
Student Testimonials
Recruiters Testimonials
Internships
Team CRPC
KIET SSB
48.40 Lacs
Highest CTC
303+
Companies
2244+
Job Offers
HAPPENINGS
DEAN SW
Message of Dean - SW
Dean SW Members
Students' Achievements
Extra-Curricular Students' Clubs
Activity Calendar
Students' Activities
Hostel
Anti Ragging
Proctorial Board
Institutional Fitness Committee (IFC)
Counselling Support
Student Handbook
Extension Activities
Report Indiscipline Case
Medical Attendance Form
Outside KIET Participation (Permission Form)
Student Discipline Policy
KIET Vehicle Policy
Student Scholarship
Common Facilities
Reimbursement Policy For Students (Outside Events)
Guidelines for day scholars
Stay Back Facility For Day Scholars
Exclusive Initiatives
KIET-DTBU
WHY KIET
KIET at a Glance
Overview
Head of Institute Message
Executive Director's Message
Campus Tour
Founders & Trustees
Governing body
Important Functionaries
Organisation Structure
Life at KIET
Infrastructure
Student Clubs
Innovation@Pedagogy
Overview
Value Added Courses
Centre of Excellence
Soft Skill Training
Innovation Center
KIET Innovation and Startup Policy
KIET News Letters
Accreditations & Ranking
Career Guidance
Overview
Career Connect Program
Campus Virtual Tour
Technology Business Incubator
ACADEMICS
OVERVIEW
Director Academics Members
Academic Council
Academic Calendar
Governing Body
Academic Quality and Standards
Learning and Pedagogy
Courses
Syllabus
Examinations
Grievance Redressal Process
Student Satisfaction Survey
IQAC
About and Objectives
Strategy & Benefits
IQAC Committee
Functions
IQAC MOMS & ATR
Academic Audit Reports
AQAR Reports
Curriculum Feedback Survey
Outcome Based Education
NAAC
Best Practices
Notices
Institute
AICTE
AKTU
Distinguished Lecture Series
SCHOOLS OF STUDY
Computer Science & Engineering
Computer Science
Information Technology
Computer Science & Information Technology
Computer Science & Engineering (Artificial Intelligence)
Computer Science And Engineering (Artificial Intelligence & Machine Learning)
Electrical & Computer Engineering
Electronics & Communication Engineering
Electrical & Electronics Engineering
Mechanical Engineering
KIET School of Pharmacy
KIET School of Management
Department of Computer Applications
B. Tech. 1st Year & Applied Science
COURSES
ADMISSIONS
Registration Form
Registration Form
Admission Procedure
Scholarship Schemes
Admission Notices
Counselling
Information Brochure
Fee Structure
New Students
Payment Procedure
New Students
Existing Students
Refund Policy
Education Loan Assistance
AKTU Affiliations
AICTE Approvals
Mandatory Disclosure
Anti-Ragging
Student Handbook
RESEARCH
About KIET Research
Overview
Research and Development
KIET Research Magazine
Research and Development Policy
Research Recognitions
Area of Research
Publications
SCI Indexed Journals
Scopus Indexed Journals
Patents
Funded R & D Projects/Consultancy
Research Guidance (Ph.D.)
Researchers of Repute
Incentive for Researchers
KIET Journal
E-Journal
AKTU Research Centre
PLACEMENTS
Overview
Placement Records
Recruiters @KIET
Student Testimonials
Recruiters Testimonials
Internships
Overview
Team
Team CRPC
KIET SSB
HAPPENINGS
EVENTS
IMAGE GALLERY
MEDIA COVERAGE
NEWS
ANNOUNCEMENTS
VIDEO GALLERY
DEAN SW
Message of Dean - SW
Dean SW Members
Students' Achievements
Extra-Curricular Students' Clubs
Activity Calendar
Students' Activities
Hostel
Anti Ragging
Proctorial Board
Proctorial Board Members
Discipline Policy
Institutional Fitness Committee (IFC)
About IFC
Team IFC
Sports Infrastructure IFC
Items Issue Policy IFC
Events IFC
IFC Achievements
Counselling Support
YourDOST
Manodarpan
Student Handbook
Extension Activities
Report Indiscipline Case
Medical Attendance Form
Outside KIET Participation (Permission Form)
Student Discipline Policy
KIET Vehicle Policy
Student Scholarship
Common Facilities
Reimbursement Policy For Students (Outside Events)
Guidelines for day scholars
Stay Back Facility For Day Scholars
Exclusive Initiatives
KIET-DTBU
ALUMNI
Overview
Head of Institute Message
Executive Director's Message
Head AEC Message
Alumni Registration
Reach Us
Apply for Transcript
Distinguished Alumnus Award
FAQ
KIET Alumni Association (KAA)
Alumni Chapters
Batch Ambassadors
Notable Alumni
KIET Merchandise
TBI
PR&IR
Overview
Vision
Structure
Function Area
HOD's Message
About Public Relations
Responsibilities of PR
Activities Organized
Testimonials
Gallery
Contact PR Team
About International Relations
Responsibilities of IR
Testimonials
Gallery
Contact IR Team
Team PR & IR
PR
IR
PR
IR
PR
IR
STUDENTS
Overview
Activities
Gallery
ICC Committee
Important Links
Complaint Form
FAQ
Student Clubs
Student Grievance Redressal
Student Survey
KIET Merchandise
Scholarship Circulars
Training Division
About Us
Vision & Mission
HOD's Message
Soft Skills
English
Language and Communication Skills
Team
Activities & Events
Contact Us
E- BOOSTERS
Patents
Journals Publications
Autonomy
Autonomy
Careers
Current Openings
About
Team HR
What We Do
Employee Service Rule Book
Work Culture
Code Of Conduct
Training And Development
News and Events
Benefits
Rolling Positions
TESTIMONIALS
STUDENTS
ALUMNI
PARENTS
RECRUITER
NIRF
NIRF
NAAC
NAAC
Library
HOME
About KIET-KRC
KIET-KRC Library Rules
User Manual
Myloft (e-books, e-journals)
Video Lectures
National Digital Library of India (NDLI)
NDLI Club
DELNET
DOAJ
DOAB
Previous Question Papers With Solutions (Affiliated)
Previous Question Papers With Solutions (Autonomous)
Book Requisition Form
Print Periodicals
KOHA OPAC
Online Classes
KIET-LMS
Useful Links
Hits Counter
Library Team
Contact Us
CONTACT US
KIET at a Glance
KIET at a Glance
Overview
Head of Institute Message
Executive Director's Message
Campus Tour
Founders & Trustees
Governing body
Important Functionaries
Organisation Structure
Life at KIET
Infrastructure
Student Clubs
Clubs
Time Table
Place & Contact Details
Innovation@Pedagogy
Overview
Value Added Courses
Centre of Excellence
Soft Skill Training
Innovation Center
KIET Innovation and Startup Policy
KIET News Letters
Accreditations & Ranking
Career Guidance
Overview
Career Connect Program
Campus Virtual Tour
Technology Business Incubator
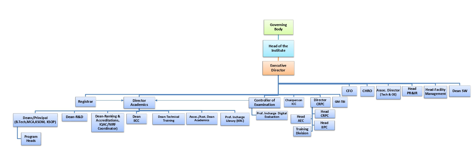
Organisation Structure
KIET
Maestro